|
|
全球半导体产业链深度解析:设备、材料、零部件与封测的国产化进程与市场机遇——基于技术突破、产能扩张与地缘政治驱动的行业趋势研究100
发表时间:2025-05-13 06:50 1. 半导体设备:国产替代加速,高端领域逐步突破根据SEMI预测,2025年全球半导体设备市场规模将达1210亿美元,其中中国大陆凭借强劲的产能扩张,成为全球市场增长的核心驱动力。全球晶圆制造产能预计2025年同比增长7%,达3370万片/月(8英寸当量),而中国大陆产能增速领跑全球,预计2025年突破1010万片/月(wpm)。尽管高端设备仍依赖进口,但在政策扶持与外部技术限制的双重刺激下,本土厂商正加速技术攻关,逐步向高端市场渗透。
以代表性国产设备企业为例,25Q1行业总营收达169.7亿元(YoY +35.7%),归母净利润24.9亿元(YoY +34.8%)。回溯2019-2024年数据,14家核心企业合计营收从138.1亿元跃升至683.5亿元(CAGR 37.7%),印证国产设备在多品类覆盖与市占率提升上的显著进展。
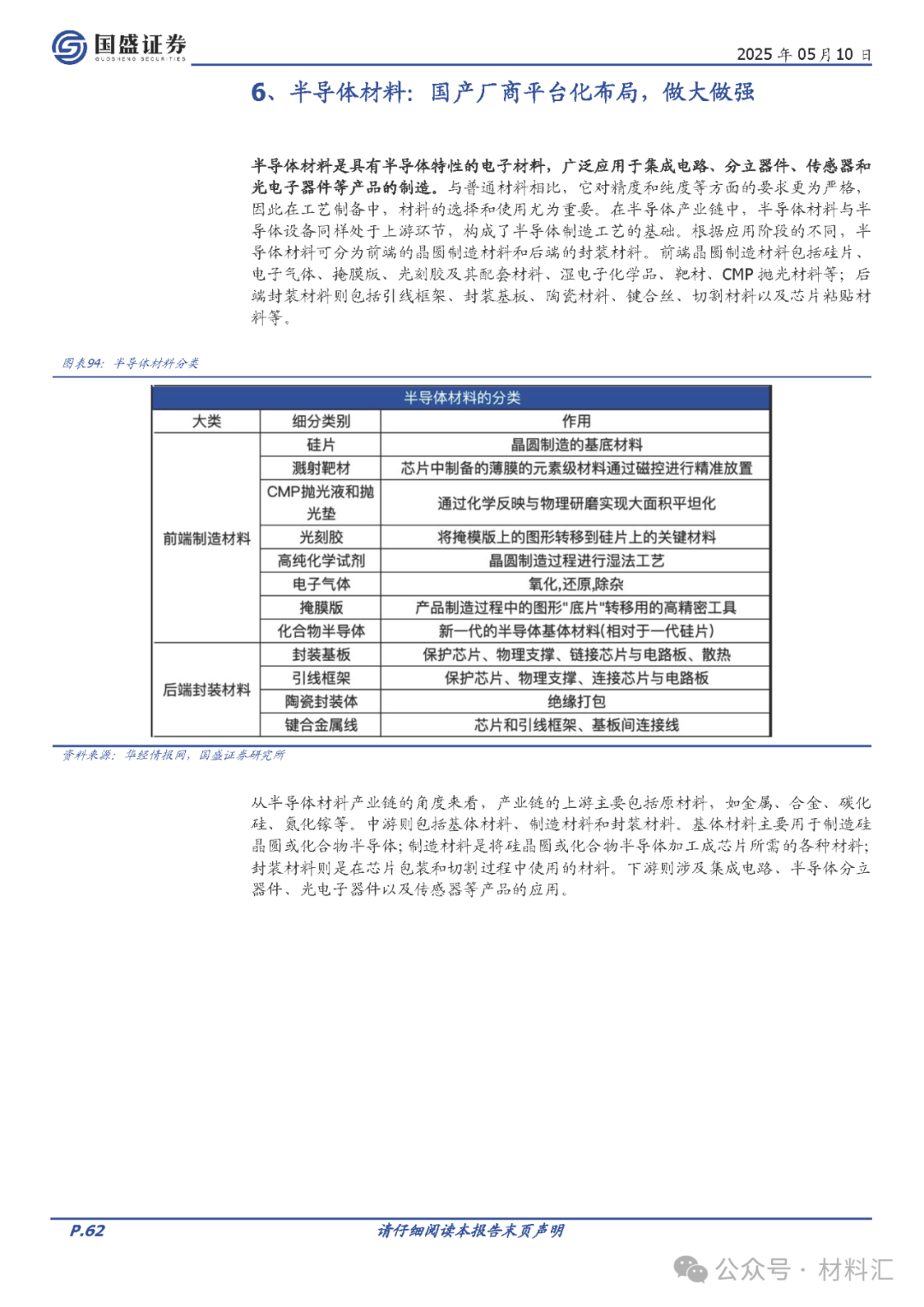
2. 半导体材料:平台化布局驱动长期增长2024年全球晶圆制造材料与封装材料市场规模分别达429亿美元和246亿美元,受益于先进制程对特种材料需求提升及工艺复杂化。随着AI技术迭代推动算力需求,TECHCET预计2028年半导体材料市场将突破840亿美元。国内13家材料企业2019-2024年营收CAGR达18.58%,增长动能来自三方面: 1. 产能扩张:国内晶圆厂建设持续加码; 2. 国产替代:材料品类与份额仍存较大提升空间,地缘政治进一步催化自主可控需求; 3. 平台化战略:横向拓展产品矩阵,构建多维增长曲线。
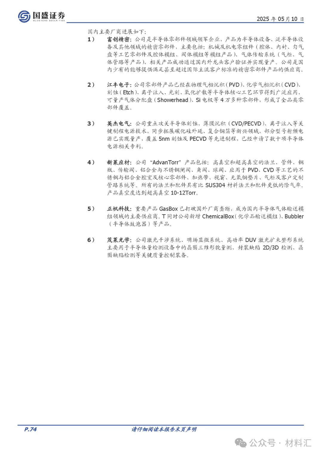
3. 半导体零部件:国产化率加速提升 2020年起,本土零部件行业迎来营收与利润增速拐点,毛利率稳定且规模效应逐步显现。在供应链安全诉求下,设备厂商积极导入国产零部件,推动行业快速成长。以头部企业为例,2019-2024年合计营收从67.7亿元增至223.4亿元(CAGR 27%),归母净利润由6.7亿元提升至26.9亿元(CAGR 32%)。当前国产化率仍处低位,但技术突破与客户协同效应将驱动未来渗透率加速提升。
4. 封测产业:先进封装引领技术升级自23Q4起,国内封测板块营收连续6个季度实现同比增长,25Q1达218亿元(YoY +24%),毛利率13.3%(YoY +1pxs)。研发投入持续加码,25Q1板块研发费用13.2亿元(YoY +24%),费用率超6%。长电科技、甬矽电子等企业在晶圆级封装(WLP)和2.5D/3D封装领域取得突破,其中甬矽电子2024年晶圆级封测营收增长超600%。未来,AI芯片性能需求将推动先进封装技术成为竞争焦点,大陆厂商有望通过整合台厂供应链进一步扩大市场份额。 ![]() ![]() ![]() ![]() ![]() ![]() ![]() ![]() ![]() ![]() ![]() ![]() ![]() ![]() ![]() ![]() ![]() ![]() ![]() ![]() ![]() ![]() ![]() ![]() ![]() ![]() ![]() ![]() ![]() ![]() ![]() ![]() ![]() ![]() ![]() ![]() ![]() ![]() ![]() ![]() ![]() ![]() ![]() ![]() ![]() ![]() ![]() ![]() ![]() ![]() ![]() ![]() ![]() ![]() ![]() ![]() ![]() ![]() ![]() ![]() ![]() ![]() ![]() ![]() ![]() ![]() ![]() ![]() ![]() ![]() ![]() ![]() ![]() ![]() ![]() ![]() ![]() ![]() ![]() ![]() ![]() ![]() ![]() ![]() ![]() ![]() ![]() ![]() ![]() ![]() ![]() ![]() ![]() ![]() ![]() ![]() ![]() ![]() ![]() ![]() ![]() ![]() ![]() ![]() ![]() ![]() ![]() ![]() ![]() ![]() ![]() ![]() ![]() ![]() ![]() ![]() ![]() ![]() ![]() ![]() |